2016年3月3日,公司任鸿雁博士与浙江大学合作的研究成果:LIGHT-INDUCED RICE1 regulates light-dependent attachment of LEAF-TYPE FERRIDOXIN-NADP+ OXIDOREDUCTASE to the thylakoidmembrane in rice and Arabidopsis,在国际顶级期刊The Plant Cell上发表。该研究首次揭示了光周期调控蛋白OsLIR1(Light-Induced RICE1)通过调控LFNR蛋白在类囊体膜与基质中的分布,来调控叶绿体还原力的分布。

图1OsLIR1蛋白帮助OsLFNR蛋白结合至类囊体膜上

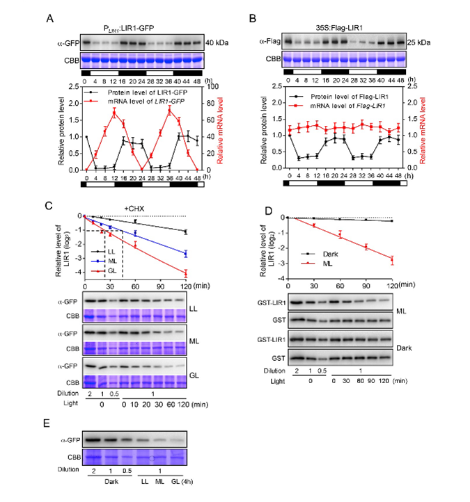
图2 光促进OsLIR1蛋白的降解
铁氧还蛋白-NADP+氧化还原酶(Ferredoxin-NADP+Oxidoreductase,FNR)是光合电子传递过程中非常关键的酶,负责催化光合作用中电子从铁氧还蛋白传递给NADP+,从而产生卡尔文循环过程中所需的还原力,此外该酶还可用于清除体内活性氧造成的氧化胁迫。目前,对LFNR参与叶绿体代谢过程的很多细节都还不清楚。本研究通过克隆得到了一个水稻光诱导蛋白OsLIR1,该基因为单拷贝核编码蛋白且很早以前在mRNA水平受光与昼夜节律调控就已经被报道,但该蛋白的功能一直未知。本研宄发现,OsLIR1基因的转录水平与蛋白水平都受到光的调控,但两者的表达水平却截然相反的。主要表现在:OsLIR1基因的mRNA在光下积累,并在一天光照结束时达到表达最高值,而黑暗中表达逐渐降低,并在黎明前达到表达最低值;但蛋白水平与mRNA水平正好相反,在光照条件下降解,并且光降解速率与光强度成正比,黑暗条件下积累。进一步研究发现OsLIR1蛋白可以与LFNR蛋白互作,从而帮助LFNR蛋白结合至类囊体膜上。光照通过调控LIR1蛋白的含量从而调控LFNR蛋白在基质与类囊体膜上的分布,光照条件下,OsLIR1蛋白含量的迅速降低导致类囊体膜上LFNR蛋白含量降低,而在黑暗条件下,OsLIR1蛋白的积累使得LFNR蛋白在类囊体膜上积累。植物体通过调控LFNR蛋白在基质与类囊体膜的分布对叶绿体基质还原力分布的起到调控作用。此外研究还发现,水稻OsLIR1基因的敲除突变体表现为生长发育受到抑制,而拟南芥中,OsLIR1基因的敲除突变体表型并不明显。
文章链接:
http://www.plantcell.org/content/early/2016/03/03/tpc.15.01027.full.pdf+html