您当前所在位置: 首页 > 科学研究 > 科研动态 > 正文

张磊、解源课题组揭示Wnt/Mfsd2a信号通路在胶质瘤药物递送中的分子机制

发布日期:2023-02-04 作者: 来源:yl7703永利 点击:

脑胶质瘤是成人最常见的颅内恶性肿瘤,具有高侵袭性和高复发率。药物无法有效通过血脑屏障是导致治疗效果不佳的重要原因。近日,由公司张磊、解源课题组与第四军医大学唐都医院王樑教授课题组牵头,联合瑞典乌普萨拉大学Anna Dimberg课题组与Lene Uhrbom课题组,在Neuro-Oncology杂志上发表题为“Wnt Signaling Regulates MFSD2A-dependent Drug Delivery through Endothelial Transcytosis in Glioma”的研究论文。此研究利用多种转基因小鼠模型,揭示了Wnt/Mfsd2a信号通路调控血管内皮细胞胞吞转运在胶质瘤药物递送中的分子机制。Neuro-Oncology为医学领域的高水平期刊,中科院1区,影响因子13.029(即时:14.652)。公司解源副教授为第一作者,张磊教授为通讯作者,永利集团为第一署名单位。

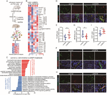
在单细胞水平,Wnt通路的激活和血脑屏障基因的表达相关,应用Wnt信号通路抑制剂LGK974能够显著提高化疗药物替莫唑胺向肿瘤组织递送,可协同增强替莫唑胺的抗肿瘤效果。通过对肿瘤血管细胞进行转录组测序分析发现,Wnt信号通路阻断能够降低血脑屏障关键分子Mfsd2a的表达,同时增加血管通透性标记物Plvap和细胞囊泡胞吞转运标记物CAV1的表达。

 

应用Mfsd2a敲除(Mfsd2a-ko)小鼠和可持续表达Mfsd2a的Mfsd2a-GOF( Cdh5-CreERT2; ROSA26STOPfloxMfsd2a/TdTomato)小鼠,发现Wnt信号通路调控化疗药物递送依赖Mfsd2a的表达。此外,应用体外血脑屏障模型、CAV1敲除(CAV1-ko)小鼠、Cav1/Mfsd2a双敲小鼠,发现降低caveolae介导的细胞胞吞转运后可影响Mfsd2a敲除对化疗药物递送的调控作用。本研究揭示Wnt/Mfsd2a/caveolae-mediated transcytosis 轴是提高化疗药物递送的重要靶点,为胶质瘤的治疗方案设计提供重要依据。

 

张磊、解源团队多年来一直致力于肿瘤微环境分子调控机制研究,在胶质瘤微环境,尤其是脑瘤血管异常化研究领域开展了一系列创新性研究工作。近年来以第一或通讯作者在Neuro-Oncology (IF:13.029,2篇), JCI Insight (IF:9.484), Science Signaling (IF:9.517), Ebiomedincine (IF:11.205) 等学术期刊发表文章。相关研究得到yl7703永利、西北濒危药材资源开发国家工程实验室,药用植物资源与天然药物化学教育部重点实验室,中瑞脑疾病国际联合研究中心,以及国家自然科学基金、陕西省自然科学基金和中央高校项目的资助。

论文链接:

https://academic.oup.com/neuro-oncology/advance-article/doi/10.1093/neuonc/noac288/6967043