您当前所在位置: 首页 > 科学研究 > 科研动态 > 正文

张媛、李星教授团队多项研究成果取得重要进展

发布日期:2022-04-11 作者: 来源:yl7703永利 点击:


近期,公司张媛、李星教授团队在中枢神经系统脱髓鞘疾病的致病机制、药物筛选和靶向递送研究领域取得系列重要进展。

该研究团队在影响脱髓鞘疾病的环境因素研究方面,首次证实了雾霾中的可吸入细颗粒物(PM2.5)暴露可显著加剧实验动物及其子代神经炎症和脱髓鞘性损伤,并揭示了TLR-4/NF-κB信号通路诱导的小胶质细胞激活加剧CNS脱髓鞘的作用机制。该研究受到国家自然科学基金面上项目的资助(82071396),研究成果于2022224日发表在生物学领域高水平期刊eLife,韩冰、李星、艾若松博士为该论文的共同第一作者,张媛教授为通讯作者。该论文的主编评论为这项研究进一步加深了我们对环境因素如何影响人类疾病的理解(图1

 

1 PM通过TLR-4/NF-kB介导的小胶质细胞致病活性加重CNS脱髓鞘

 

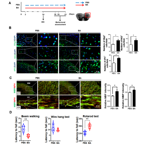
同年21日,该研究团队揭示了中药黄芩活性成分黄芩苷通过激活PPARγ信号通路促进髓鞘生成和再生的关键作用,结合黄芩苷已知的抗炎活性、临床安全性、来源广泛等特点,该研究为目前尚无针对髓鞘再生的临床药物的脱髓鞘疾病治疗提供了候选药物和治疗靶点。该研究得到了国家自然科学基金面上项目的资助(81771345),部分研究成果发表于医学领域高水平期刊Neurology: Neuroimmunology & Neuroinflammation,研究生艾若松、邢琨、邓鑫、韩娟娟为该论文的主要完成人,张媛教授为通讯作者(图2

 

2 BA在出生后发育期间增强CNS髓鞘形成

 

该研究团队研究通过对细胞外囊泡进行工程化修饰,使其能靶向中枢神经系统中的少突胶质前体细胞(OPCs);随后装载一种天然抗炎小分子化合物苔藓抑素,显著改善了炎症诱导的脱髓鞘疾病的临床症状,阻断了髓鞘丢失,保护了血脑屏障的完整性(图3。在铜腙诱导的脱髓鞘模型小鼠上给予装载苔藓抑素的修饰后的外泌体,同样发现其显著提高了髓鞘的保护能力,促进了髓鞘再生(图4。以上两项研究成果分别于2022113日和2021122日发表于纳米材料领域Top期刊Nanoscale和工程技术领域高水平期刊Biomaterials Science。研究生吴文成、田晶、廖宝莹为论文的主要完成人,李星教授为通讯作者。

 

3 外泌体装载苔藓抑素靶向中枢神经系统病灶处增强髓鞘再生

 

 

4 工程化修饰的外泌体装载的苔藓抑素治疗铜腙诱导的脱髓鞘模型小鼠